1月11日,宁波大学海洋学院-农产品质量安全危害因子与风险防控国家重点实验室在Sci Total Environ期刊(IF:10.753)上发表了题为“Transcriptome sequencing and metabolite analysis reveal the single and combined effects of microplastics and di-(2-ethylhexyl) phthalate on Peneaus vannamei”的研究论文。此项研究通过转录组及代谢组学联合分析为微塑料和塑料添加剂对海洋生物的单一和联合毒理学效应提供了新的见解!

研究背景
由于塑料应用的多功能性和便利性,全球塑料制品的消费量迅速增长,这加剧了塑料垃圾污染问题。已有研究表明,80%的海洋垃圾由塑料垃圾组成,在风化、紫外线辐射和生物降解的作用下,塑料垃圾最终会变成微塑料(MPs)。
MPs由于其颗粒微小容易被生物体摄入,加上其表面也会吸附或释放其他污染物(如有机污染物、重金属、抗生素),对海洋环境及海洋生物产生多种不利影响。邻苯二甲酸二酯(DEHP)作为一种常用的增塑剂(约占增塑剂总使用量的42% ),在塑料制品的生产、使用和处置过程中容易释放到环境中,已有研究表明:DEHP对水生生物产生了不良影响,包括免疫毒性、神经毒性、遗传毒性、代谢毒性等。而DEHP很容易被MPs吸附,被生物体富集,并通过海洋环境中的不同营养级传播。
南美白对虾是目前最具商业价值的对虾品种之一,因其生长速度快、适应性强和营养价值丰富。之前有研究揭示MPs对南美白对虾的毒性作用。然而,MPs和DEHP的联合毒性机制尚不清楚。
研究内容
为了进一步阐明MPs和塑料添加剂对海洋生物的毒理学效应,本研究揭示了MPs、DEHP以及MPs-DEHP混合处理对南美白对虾幼体氧化应激、转录组学和代谢组学的潜在影响及其机制。
转录组学和代谢组学分析结果显示,MPs、DEHP及MPs-DEHP处理干扰了氨基酸和脂质代谢,进一步诱导了炎症反应和嘌呤代谢功能障碍。此外,MPs的存在可减轻DEHP对南美白对虾的生物毒性。这些研究发现为MPs和塑料添加剂对海洋生物的单一和联合毒理学效应提供了新的见解。
研究结果
1、 MPs、DEHP及MPs-DEHP对南美白对虾抗氧化防御机制的影响
MPs、DEHP和MPs-DEHP显著激活了抗氧化酶(SOD和CAT)(图1A和图B)。对照组与MPs和DEHP (DEHPL和DEHPM)组相比,GSH-Px活性无显著差异。然而,DEHPH和MPs-DEHP显著诱导了GSH-Px活性(图1C)。DEHP显著增加MDA含量。值得关注的是,MDA含量被MPs明显抑制,并且在MPs- DEHP组中保持稳定水平(图1D)。与MPs组比较,MPs- DEHP显著提高了CAT、GSH-Px活性和MDA含量,显著抑制了SOD活性。与DEHP (DEHPM)相比,MPs- DEHP显著降低了MDA含量,但对SOD、CAT、GSH-Px活性无明显影响(p > 0.05)。为了研究MPs的存在是否影响DEHP的毒理学效应,研究人员选择了MPs、DEHP (DEHPM)和MPs-DEHP组进行进一步分析。

图1|MPs、DEHP及MPs-DEHP对南美白对虾抗氧化防御机制的影响
2、MPs、DEHP和MPs-DEHP对南美白对虾转录组谱的影响
为了进一步研究南美白对虾对MPs、DEHP和MPs-DEHP的潜在反应,研究人员对采集的南美白对虾肝胰腺组织进行了转录组分析。在CK/MPs、CK/DEHPM、CK/MPs-DEHP、MPs/MPsDEHP和DEHP/MPs-DEHP 5个组间比较中发现差异基因。与MPs-DEHP处理所得差异基因 (31个上调和27个下调)相比,DEHP处理诱导了更多的差异基因(99个上调和34个下调)。而MPs处理诱导差异基因数目较少(5个上调和8个下调)。
同时,KEGG通路分析显示,较对照组相比,MPs、DEHPM、MPs-DEHP中分别有12、23、7条通路显著激活(图2B),最具代表性的通路为嘌呤代谢通路、PPAR信号通路和AMPK信号通路。

图2|南美白对虾经MPs、DEHP和MPs-DEHP处理21d后的转录组学分析
3、MPs、DEHP及MPs-DEHP对南美白对虾代谢谱的影响
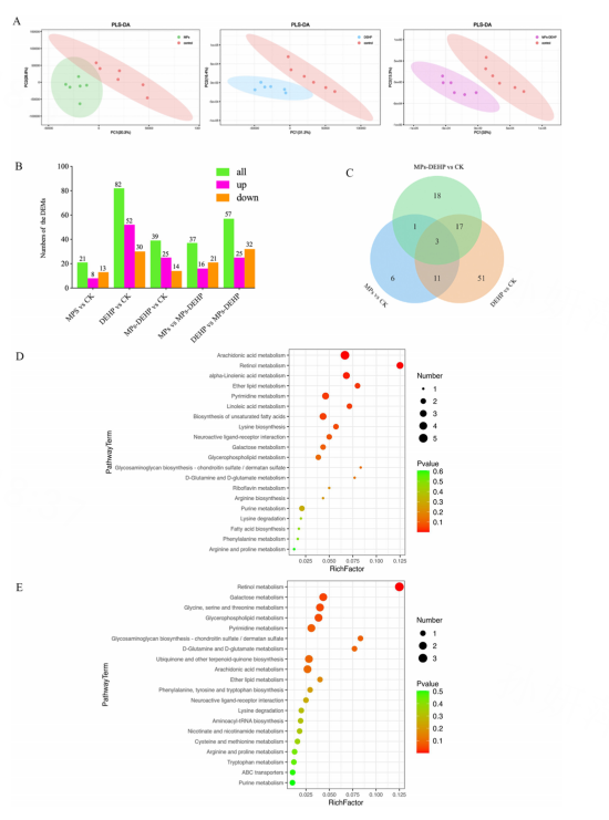
为了进一步探索MPs、DEHP和MPs - DEHP对南美白对虾组织的生理和代谢反应的毒理学效应,研究团队采用UHPLC-MS /MS进行了代谢谱分析,共鉴定出1,261种代谢物。具体说明,与CK相比,21个(8个上调和13个下调)、82个(52个上调和30个下调)和39个(25个上调和14个下调)的差异代谢物可区分MPs、DEHPM和MPs-DEHP。同时,KEGG通路富集分析表明,MPs、DEHPM和MPs-DEHP中的差异代谢物参与不同的代谢通路:MPs显著干扰嘧啶代谢,DEHPH显著改变花生四烯酸代谢、视黄醇代谢、α -亚麻酸代谢等(图3D)。此外,MPs-DEHP显著影响视黄醇代谢、半乳糖代谢以及甘氨酸、丝氨酸和苏氨酸代谢(图3E)。

图3|南美白对虾经MPs、DEHP和MPs-DEHP处理后的代谢组学分析
4、转录组和代谢组谱联合分析
转录组和代谢组的综合分析显示,分别有1、7和4条功能通路可能参与MPs、DEHP和MPs-DEHP的毒理学效应的代谢反应。其中,代表性通路为MPs组的甘油磷脂代谢通路。同样,DEHPM组中最显著的通路是嘌呤代谢、赖氨酸降解、血小板活化、氨基糖和核苷酸糖代谢以及神经活性配体-受体相互作用。此外,MPs-DEHP组中最丰富的通路是嘌呤代谢和视黄醇代谢(图4)。

图4|前20个DEGs和DEMs的转录组和代谢组谱的综合分析
总结
本研究从氧化应激、转录组学和代谢组学方面探讨了MPs、DEHP和MPs-DEHP对南美白对虾的毒理学效应。MPs、DEHP及MPs-DEHP处理可导致南美白对虾抗氧化生物标志物、基因和代谢物发生明显改变。同时,在环境浓度水平暴露21天后,南美白对虾存在潜在被污染风险。
此外,MPs、DEHP和MPs-DEHP均可引起抗氧化防御系统紊乱、嘌呤代谢紊乱以及氨基酸和脂质代谢紊乱引起的炎症反应。目前的研究结果为MPs和塑料添加剂的毒理学效应提供了新的见解,可提示人类关注MPs和塑料添加剂排放对海洋生物的潜在风险。
本研究中的RNA-seq测序及分析、UHPLC–MS/MS分析由欧易生物提供。
Shi QQ, Zhang XQ, Zhang ZM, Wang NB, Liu H, Zhang RR, Sun AL, Chen J, Shi XZ. Transcriptome sequencing and metabolite analysis reveal the single and combined effects of microplastics and di-(2-ethylhexyl) phthalate on Peneaus vannamei. Sci Total Environ. 2023 Jan 11:161549.
doi: 10.1016/j.scitotenv.2023.161549. Epub ahead of print. PMID: 36640892.


